Project

main projects

GMP Formulation Water
Disinfection and Sterilization in Urban Water Supply
Urban Domestic Sewage Treatment
Industrial Recirculating Water Scale Removal
data/watermark/main/20250711/68709e8735b9e.jpg
Pharmaceutical water generally includes several types: drinking water, purified water, water for injection, and sterile water for injection;
Learn More
data/watermark/main/20250711/68709e9da29cd.jpg
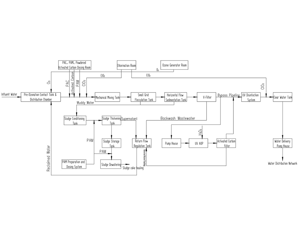
The disinfection process in urban water treatment plants aims to inactivate pathogenic microorganisms in the water (such as bacteria, viruses, and parasites) through physical or chemical methods.
Learn More
data/watermark/main/20250711/68709ead7bb66.jpg
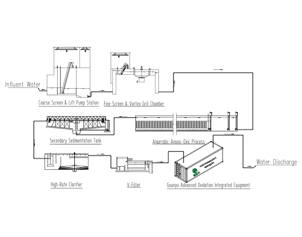
Urban domestic sewage mainly originates from daily residential water use, including wastewater from washing, bathing, and kitchen and toilet drainage. It contains pollutants such as organic matter, nitrogen and phosphorus nutrients, suspended solids, and pathogenic microorganisms.
Learn More
data/watermark/main/20250711/68709eba53b96.jpg
Scale formation in industrial recirculating water refers to the precipitation of salts such as calcium and magnesium from the water due to increased temperature, changes in pH, or evaporation concentration, resulting in the formation of hard deposits on the surfaces of pipes, heat exchangers, and other equipment. Common types of scale include calcium carbonate, calcium sulfate, and silicates. Scale buildup can reduce heat transfer efficiency, increase energy consumption, and even clog pipes, affecting the normal operation of the system. Control methods include water softening, adding scale inhibitors, adjusting pH levels, and regular descaling.
Learn More
ABOUT US

#5-1-3,No.485 North YouYi Street, Shijiazhuang, Hebei, China 050071

60+
Exports to 30 Countries
20
Enterprise History
100+
Marketing 100 Industries
60000+set
Annual Output
COMPANY PROFILE
Hebei Guanyu Environmental Protection Equipment Co., Ltd. is a high-tech enterprise specializing in the research and development of water treatment technology and environmental protection equipment. It is a national high-tech enterprise, a technology-based enterprise, a technology small giant enterprise, an innovative enterprise, a specialized, refined, distinctive and innovative enterprise, a large-scale enterprise, and a listed company, integrating production and manufacturing, technology research and development, engineering design and construction, and import and export trade. Equity code: 660171
The factory currently has 50 employees, including 5 R&D personnel, 10 management personnel, 8 technical personnel, 5 quality inspection personnel, 4 after-sales team members, and 4 logistics support personnel. After professional training and job training, they are familiar with industry norms, standards, and management requirements. Our workforce not only has rich production experience, but also is very familiar with various process requirements and standards in the industry. There are about 10 welders with relevant technical certificates, welding certificates and other professional titles.
Environmental system certification
Occupational health system certification
Quality system certification
Invention Patent
Value-added Telecommunications Business License
Large air volume ozone patent
Open channel UV patent
Double gap ozone
Patent certificate for a gap high concentration ozone generating equipment
Medium Pressure UV Patent
UV-100 test report
Registration Form for Foreign Trade Operators
REASONS TO CHOOSE GUAN YU
The company mainly produces ozone disinfection equipment, ultraviolet disinfection equipment, pharmaceutical equipment, filtration equipment, water treatment disinfection and purification equipment, air (waste gas) purification and disinfection equipment, etc.
Advanced Concept
Advanced Concept
Hebei Guanyu integrates the authoritative resources of the Disinfection Committee, strong corporate strength and advanced technology of the University of Science and Technology, innovatively integrates AOP advanced oxidation technology, and creates advanced sewage treatment and efficient disinfection and sterilization solutions.
Cutting-edge Technology
Cutting-edge Technology
Hebei Guanyu, in conjunction with the Chinese Academy of Sciences and top universities, innovatively develops ozone/ultraviolet AOP advanced oxidation technology to achieve efficient disinfection and sterilization and organic matter degradation, and promotes the upgrading of the environmental protection industry with cutting-edge technology.
Innovative Platform
Innovative Platform
Hebei Guanyu builds the "Disinfection Equipment Network" innovation platform, integrates ozone/ultraviolet AOP advanced oxidation technology, provides intelligent disinfection and sterilization and organic matter degradation overall solutions, and leads the industry's technological innovation.
High-quality Capital
High-quality Capital
Hebei Guanyu integrates the capital advantages of the four major sectors of e-commerce, engineering, foreign trade, and production, focuses on the layout of AOP advanced oxidation technology, and creates a full-industry chain ecological platform integrating disinfection and sterilization and organic matter degradation, empowering industry technology upgrades with capital.
Scientific Management
Scientific Management
Hebei Guanyu has built a digital production management system, combined the ERP system with 6S on-site management, and used the PDCA cycle to continuously optimize the manufacturing process of AOP advanced oxidation equipment, realizing lean control of the entire process of disinfection and sterilization products from research and development to mass production.
Diverse Forms of Cooperation
Diverse Forms of Cooperation
Hebei Guanyu has innovatively launched a five-in-one cooperation model of "recruitment agency + OEM + customized development + franchise + equipment leasing", relying on the core technology of AOP advanced oxidation to provide partners with all-round support for disinfection and sterilization equipment and organic matter degradation solutions.
Hebei Guanyu Environmental Protection Equipment Co., Ltd. is a large-scale high-tech enterprise established in 2006, integrating technology development, equipment research and development, design, construction, and import and export trade.
Contact Us
Distributors should have a well-established sales network that can cover the target market in their respective regions or countries and promote the promotion and sales of Xinguanyu products.
Dealers should have sufficient financial liquidity and be able to maintain a reasonable inventory level to ensure a prompt response to customer demands.
Dealers should possess basic technical support capabilities and provide customers with basic equipment installation, maintenance and after-sales services.
Dealers need to recognize the brand value of Xinguanyu, abide by the price policy and market norms set by the company, and safeguard the brand reputation.
If a distributor wishes to obtain exclusive rights in a specific region, he or she must achieve specific sales targets, continuously promote market expansion, and commit to maintaining sufficient marketing activities in that region.
Dealers need to maintain a reasonable inventory of equipment and spare parts to ensure a prompt response to customers' urgent demands and avoid downtime and production delays.
NEWS CENTER

latest infortation

Apr. 14, 2025

Recently, representatives of the American LightSources company visited Hebei Guanyu Environmental Protection Equipment Co., Ltd. for an on-site inspection, and the two sides had in-depth exchanges on the cooperation of ultraviolet technology in the field of water treatment.
Learn more >

Apr. 13, 2025

Recently, Hebei Guanyu Environmental Protection Equipment Co., Ltd. held an unveiling ceremony at its Lingshou branch in Shijiazhuang, marking an important step for the company in building its corporate image and future development.
Learn more >
WeChat