| Total power | 7-65kw |
| Number of lamps | 16-192 pieces |
| Equipment size | 1400*200*2100/1400*2400*2100mm |
| Equipment model | GYH |
| Equipment power | 5.12-61.44kw |
| Number of modules | 2-24 |
| Water treatment volume | 5000-60000m³/d |
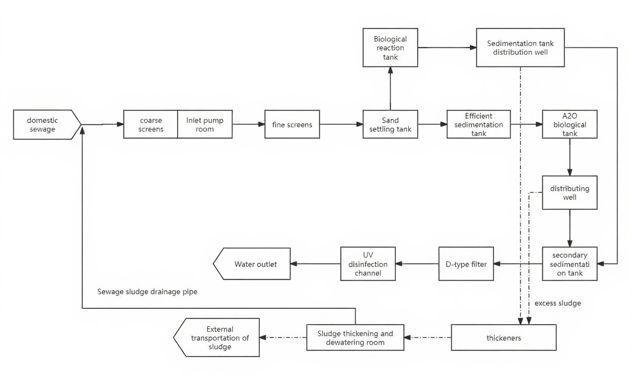
Product Working Principle
The ultraviolet disinfection module equipment uses ultraviolet rays with a wavelength of 253.7nm to destroy the molecular structure of DNA (deoxyribonucleic acid) or RNA (ribonucleic acid) in the cells of microorganisms, causing growth cell death and (or) regenerative cell death, achieving the effect of sterilization and disinfection. Ultraviolet disinfection technology is based on modern epidemiology, medicine and photodynamics. It uses specially designed high-efficiency, high-intensity and long-life UVC band ultraviolet light to irradiate flowing water, directly killing various bacteria, viruses, parasites, algae and other pathogens in the water.
Detailed parameters of each component:
1. Lamp brand: Philips lamps imported from the Netherlands are used, with a service life of more than 12,000 hours.

2. Ballast brand: ballast imported from the Netherlands, high power factor electronic ballast controlled by microcomputer processor, power factor not less than 98%.

3. Quartz sleeve: Quartz 214; quartz sleeve wall thickness is 1.5mm; maximum working pressure: not more than 1.6Mpa.

4. Equipment material: 316L stainless steel for water-related parts, 304 stainless steel for other materials.
5. Main line: self-developed to ensure separate control between lamps.
6. General control system: Siemens S7-200samrt, human-machine interface electronic control system (7-inch touch LCD display).
7. Water level sensor: hydraulic induction type, not affected by flow rate and water pressure.
8. Automatic cleaning device: magnetic power central drive + mechanical cleaning system.
1. Municipal domestic sewage treatment plant
2. Urban domestic sewage treatment plant
3. Rural domestic sewage treatment plant
4. Industrial park sewage treatment plant
5. Chemical wastewater treatment plant
6. Large water purification plant
7. Large tap water purification plant
8. Hospital sewage treatment plant

1. The design of the ultraviolet disinfection system complies with the standard of "Urban Water Supply and Drainage Ultraviolet Disinfection Equipment" (GB/T19837-2005) of my country.
2. The ultraviolet disinfection system can adjust the output power according to the flow rate of the sewage treatment plant and the changes in the ultraviolet light transmittance.
3. The ultraviolet disinfection system guarantees: when the peak flow rate and the ultraviolet light transmittance are 65%, the effective ultraviolet dose that the system can achieve at the end of the lamp life, that is, the biological test dose of the disinfector is not less than 20mWs/cm².
4. The output power of the 254nm ultraviolet energy of the low-pressure high-intensity lamp is not less than 120W after the new lamp runs for 100 hours, and the ultraviolet intensity attenuation at the end of the lamp life (12000h) is less than 15%.
5. The ultraviolet disinfection system can meet the disinfection standards required by the design: fecal coliform group £1000/liter.
6. The lamps are all imported products from abroad.
7. The cable connecting the ultraviolet lamp and the ballast is not exposed to sewage and ultraviolet rays.
8. The main electrical components of the supporting electric control cabinet are imported brands (Siemens/ABB)
| Equipment model | Water treatment volume | Equipment size | Number of modules | Number of lamps | Equipment power | Total power |
| GYH-2I-8/320W | 5000m³/d | 1400mm*200mm*2100mm | 2 pieces | 16 pieces | 5.12kW | 7KW |
| GYH-4I-8/320W | 10000m³/d | 1400mm*400mm*2100mm | 4 | 32 pieces | 10.24KW | 12kW |
| GYH-6I-8/320W | 15000m³/d | 1400mm*600mm*2100mm | 6 pcs | 48 pcs | 15.36KW | 17KW |
| GYH-8I-8/320W | 20000m³/d | 1400mm*800mm*2100mm | 8 pcs | 64 pcs | 20.48KW | 22KW |
| GYH-12I-8/320W | 30000m³/d | 1400mm*1200mm*2100mm | 12 | 96 sticks | 30.72KW | 32KW |
| GYH-14I-8/320W | 35000m³/d | 1400mm*1400mm*2100mm | 14 pcs | 112 pcs | 35.84KW | 38KW |
| GYH-16I-8/320W | 40000m³/d | 1400mm*1600mm*2100mm | 16 pcs | 128 pcs | 40.96KW | 43KW |
| GYH-20I-8/320W | 50000m³/d | 1400mm*2000mm*2100mm | 20 | 160 pieces | 51.2KW | 55KW |
| GYH-24I-8/320W | 60000m³/d | 1400mm*2400mm*2100mm | 24 | 192 pieces | 61.44KW | 65KW |